8 October 2025

We'll create a C++ tool that demonstrates a classic Man-in-the-Middle (MitM) attack by impersonating a DHCP server. We will break down how the code works, from crafting raw network packets to manipulating a victim's traffic. before we start there are some fundamental concepts we must understand.
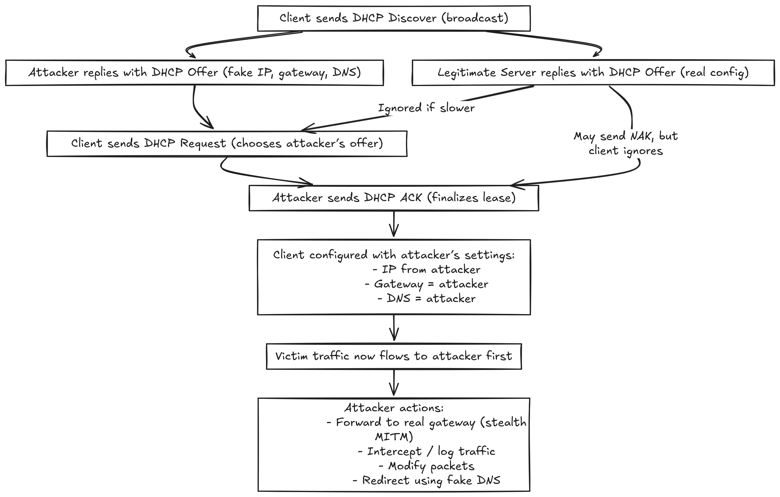
When a new device (a client) connects, it needs an IP address to communicate. The client shouts a "DHCP Discover" message to the entire network. A DHCP server hears this, offers an available IP address ("DHCP Offer"), the client requests it ("DHCP Request"), and the server confirms it ("DHCP Acknowledge"). This four-step process (DORA) happens automatically every time you connect to a Wi-Fi or Ethernet network.

Once a device has an IP address, it needs a way to find the physical hardware (MAC) address of other devices on the local network. ARP is the directory that maps IP addresses to MAC addresses. When your computer wants to send a packet to the router (e.g., 192.168.1.1), it sends an ARP request asking, "Who has ?" The router replies with its MAC address.

An attacker sets up a rogue DHCP server. when a client send DHCP Discover the attacker's server races to reply before the real server if the attacker is faster they can trick the client to accepting a malicious network configuration for example we can change the DNS server ip, or the default gateway, in our attack we will spoof the default gateway ip.

Now, let's get our hands dirty and dive into the C++ source code. The tool is elegantly divided into two main classes, each with a distinct responsibility:
Let's break down each one.
This is the class design I came up with. I'll be the first to admit it's not perfect. It was one of those moments where, after you finish writing the code, you see a better way. I realized that the Builder design pattern would have been ideal for assembling and deconstructing DHCP packets. It's not a big deal for this project, but it's a great lesson in choosing the right pattern for the job.
before we start see the code we must understand DHCP headers and format. for more info click here.

"options" section. It's not a fixed header but a sequence of small, self-contained blocks of information. Each block follows a simple Type-Length-Value (TLV) format:
We'll start with the parse function. It takes a pointer to the buffer that holds the raw binary data of the packet and the length of that buffer.
This continues until it hits the special DHCP_OPT_END marker, which tells us we're done.
The build function does the exact opposite of parse. It takes all the structured data from our DHCPPacket class and writes it into a raw byte buffer so we can send it over the network.
First, we start with a check. If the buffer we're given is smaller than 575 bytes, we reject it. This is a safety measure to ensure we have enough space for a standard DHCP packet, including all possible options.
Now, just like before, we write the values into the buffer at their correct offsets. We take the op code from our class and put it in the first byte (buffer[0]), the xid at the 4th byte, and so on. It's the reverse of what we did in parse.
Next, we write the magic cookie at offset 236. We use htonl to make sure the number is in the correct network byte order before placing it in the buffer.
Here is the most interesting part again, but in reverse: building the options section. We loop through our options map, which contains all the options we want to add to the packet.For each option in the map, we write it in the Type-Length-Value format:
We keep track of our position using the ptrOptions pointer, moving it forward after each option is written.
To finish, we write the special DHCP_OPT_END byte (255) to signal that there are no more options. The function then returns the totalLen, so the part of the code that called build knows exactly how big the final packet is.
To make building packets easier, I created many small "setter" functions that handle adding specific options to the options map for us. I've made these for almost all common DHCP option types, including ones that take a single value, a list (like a vector of DNS servers), or a string.Let's look at a simple example, the setRouter function. Its only job is to add the "Router" option (Type 3) to our packet.
it's that simple. First, we make sure the vector for the router option is the right size (4 bytes). Then, we use memcpy to copy the IP address into it.When the build function runs later, it will find this entry in the options map and automatically convert it to the Type-Length-Value format in the final byte buffer. This way, we can just call simple functions like setRouter(gateway_ip) and setSubnetMask(subnet) without worrying about the low-level byte ordering every single time.
this class will handles listening for victims, crafting malicious replies, and redirecting traffic.
function is where we set everything up. First, we create two special sockets: sockfd and relayfd. These are AF_PACKET raw sockets, which means we can read and write full Ethernet frames. This gives us complete control over the network packets. sockfd will be used to listen for DHCP packets from the victim and send our fake replies. and relayfd will be used to forward the victim's traffic to the real router after the attack is successful.
Next, we do some necessary setup. We bind sockfd to our network interface (e.g., wlan0 or eth0) so it can capture all traffic. We also use ioctl to get our own MAC address, which we'll need later to identify ourselves. Finally, and most importantly, we launch two separate threads that run in the background:
poisoningThread: This thread runs the poisoning() function, which constantly listens for DHCP requests.relayTrafficThread: This thread runs the relayTraffic() function, which will handle intercepting and forwarding the victim's data
This function runs in an infinite loop with one simple goal: to find DHCP packets from our target.It uses recvfrom to grab every packet it can from the socket. Then, it applies a series of filters:
If a packet passes all these checks, we know we've found a DHCP request from our victim. We then use our DHCPPacket::parse() function to read it, and finally pass it to handleClientRequest() to generate the malicious reply.
This is where the actual spoofing happens. This function looks at the type of DHCP message we received from the victim.
After the DHCP part of the reply is built by offer() or acknowledge(), this function constructs the rest of the packet (the UDP, IP, and Ethernet headers) and sends it back to the victim.
Once the victim is compromised, their computer will start sending all its internet-bound traffic to our MAC address. The relayTraffic() function is responsible for handling this.
It runs in a loop, capturing every packet sent by the victim. For each packet, it does two things:
This forwarding is crucial. If we just captured the traffic and did nothing with it, the victim would lose their internet connection and know something was wrong. By silently forwarding the traffic, the attack remains invisible to the user.
So, we've successfully tricked the client. When the client requested an IP, we gave it one and set our own IP as its default gateway. Now, whenever the client wants to send traffic to the internet (e.g., to google.com), it sends the packets to our machine. Our relayTraffic function intercepts these, logs them, and forwards them to the real router. This is the outbound traffic flow:
Client → Attacker → Router → Internet
So far, so good. We can see everything the client is sending.But what happens when the router sends a response back?
This is where the problem lies. Remember ARP? The router maintains its own ARP table, which is a list of IP addresses and the MAC addresses they map to. When the router gets a response from the internet meant for the client's IP (192.168.100.33 in our example), it needs to deliver it.
The router asks the network, "Who has 192.168.100.33?"Since we have only tricked the client, the client itself will respond to that ARP request with its own, real MAC address.
The router's ARP table will therefore correctly map the client's IP directly to the client's MAC address.As a result, the router sends the response packets directly to the client, completely bypassing our attacker machine.This is the inbound traffic flow:
Internet → Router → Client
This creates a half-duplex Man-in-the-Middle attack. We can see the questions, but not the answers. We can see the client's requests, but none of the data coming back from the internet.
Defending against these attacks involves hardening your network at the infrastructure level. The most powerful tool is DHCP Snooping, a feature on managed switches that lets you designate "trusted" ports for your real DHCP servers. The switch will then automatically block any fake DHCP offers coming from an attacker on an "untrusted" port.
This works perfectly with Dynamic ARP Inspection (DAI), which uses the trusted information from DHCP snooping to build a secure database of IP-to-MAC address bindings. If an attacker tries to poison the network with a fake ARP packet, DAI will see that it doesn't match the database and discard it, stopping the MitM attack cold. For simpler but effective protection, Port Security can lock a switch port to a specific MAC address, preventing an attacker from plugging their device into the network in the first place. Finally, for critical devices like servers, you can use static IP and ARP entries, which hardcode the network configuration and make the device immune to these spoofing tactics altogether.
This tool is a fantastic starting point. Here are some features we could add to make it even more powerful: